CELL LINES

Contributor Information
- Name Julian Downward
- Institute The Francis Crick Institute
- Primary citation Molina-Arcas et al. 2019. Sci Transl Med. 11(510). PMID: 31534020
Tool Details
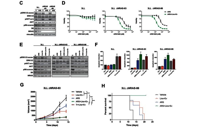
- Tool name: 3LL NRAS KO #86 cell line
- Alternate names: 3LL deltaNRAS
- Clone: [86]
- Tool type: Cell Lines
- Tool sub-type: Continuous
- Parental cell line: 3LL aka LL/2 (LLC1) likely origin - the authors have established (by DNA sequencing) that these cells are homozygous for the KRAS-G12C & NRAS-Q61H mutations which is not the case for the parent 3LL ATCC line
- Organism: Mouse
- Tissue: Lung
- Cancer type: Lung cancer; Lewis lung adenocarcinoma
- Growth properties: Semi-adherent
- Model: Knock-Out
- Model description: NRAS KO using CRISPR/Cas9 to promote a stronger dependency on oncogenic G12C KRAS
- CRISPR: Yes
- Conditional: No
- Application: Development of combination therapies
- Description: Murine Lewis lung adenocarcinoma engineered cells represent a model for study of the effect of KRAS-G12C inhibitors on oncogenic cells. The cell line was established from 3LL cells by NRAS knocking out using CRISPR-Cas9 to promote a stronger dependency on oncogenic G12C KRAS. It was used in development of combination therapies to maximize the impact of G12C KRAS inhibitors in lung cancer
- Research area: Cancer; Cell biology; Cell signaling and signal transduction
- Production details: NRAS CRISPR/Cas knockout: To knock out NRAS, 3LL cells were transiently transfected with the pSpCas9(BB)-2A-GFP vector (PX458, Addgene) expressing a GFP expression cassette and with the gRNA 5’-gRNA-‘3 ACTGGACACAGCTGGACATG, PAM: ATG. GFP-positive cells were sorted using a MoFlo XDP sorter and single cell cloned manually. Clones were amplified and NRAS protein was quantified by Western blot
- Additional notes: CRISPR edited 3LL cells.Cancer Research Technology Limited (trading research tools as Ximbio) has been granted a non-exclusive license to the CRISPR-Cas9 technology by ERS Genomics Ltd under the patent rights listed here.This license from ERS Genomics Ltd allows Ximbio to develop and commercialise CRISPR-Cas9 modified cell lines for research use only. Ximbio can provide these modified CRISPR-Cas9 cell lines to companies under a label-use only license.
- For Research Use Only
Target Details
- Target: KRAS (V-Ki-ras2 Kirsten rat sarcoma viral oncogene homolog); also known as ras; p21B; K-Ras; K-ras; Kras2; Ki-ras; Kras-2; K-Ras 2; c-K-ras; c-Ki-ras
- Target background: The KRAS gene is an oncogene that encodes a small GTPase transductor protein called KRAS. KRAS is involved in the regulation of cell division as a result of its ability to relay external signals to the cell nucleus. Activating mutations in the KRAS gene impair the ability of the KRAS protein to switch between active and inactive states, leading to cell transformation and increased resistance to chemotherapy and biological therapies targeting epidermal growth factor receptors [PMID: 20617134]
Application Details
- Application: Development of combination therapies
- Application notes: Development of combination therapies to maximize the impact of G12C KRAS inhibitors in lung cancer
Handling
- Format: Frozen
- Growth medium: RPMI + 10% FCS + 1% Penicillin/Streptomycin
- Volume: 1 ml
- Storage conditions: Liquid Nitrogen
- Shipping conditions: Dry ice
- Cultured in antibiotics?: Penicillin/Streptomycin
- Mycoplasma free: Yes
- Biosafety level: 1
Related Tools
References
- • Molina-Arcas et al. 2019. Sci Transl Med. 11(510). PMID: 31534020