ANTIBODIES

Contributor Information
- Name Helmout Modjtahedi
- Institute Kingston University
- Primary citation Arias-Pinilla et al. 2020. Sci Rep. 10(1):537. PMID: 31953437
Tool Details
- Tool name: Anti-Integrin alpha3 (CD49c) monoclonal antibody [KU44.22B]
- Clone: KU44.22B
- Tool type: Antibodies
- Tool sub-type: Primary antibodies
- Class: Monoclonal
- Reactivity: Human
- Host: Mouse
- Cancer type: Pancreatic cancer
- Disease: Cancer
- Molecular weight of the target: 110 kDa
- Application: ELISA, IHC, IF, IP, WB, FACS
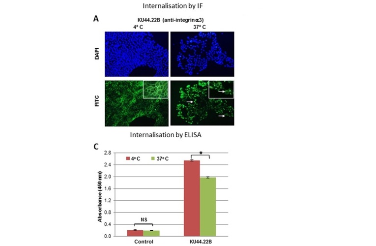
- Description: MAb KU44.22B inhibits the growth in vitro of Capan-2 cancer cells, increases migration of BxPC-3 and CFPAC-1 cancer cell lines and induces receptor downregulation and internalisation
- Immunogen: CFPAC-1 cell line
- Isotype: IgG1 kappa
- Research area: Cancer
- For Research Use Only
Target Details
- Target: Integrin alpha3
- Target alternate names: CD49c
- Target molecular weight: 110 kDa
- Target background: Integrin alpha-3/beta-1 is a receptor for fibronectin, laminin, collagen, epiligrin, thrombospondin and CSPG4. Integrin alpha-3/beta-1 provides a docking site for FAP (seprase) at invadopodia plasma membranes in a collagen-dependent manner and hence may participate in the adhesion, formation of invadopodia and matrix degradation processes, promoting cell invasion.
Application Details
- Application: ELISA, IHC, IF, IP, WB, FACS
Handling
Related Tools
References
- • Arias-Pinilla et al. 2020. Sci Rep. 10(1):537. PMID: 31953437